Fluctuations of Maxima
Presentation of the EVT workshop directed by Prof. Jinzhu Li

“CLT in non-Gaussian World”
Slides (Updated on May 7th): [Download]
Handouts (Updated on May 7th): [Download]
R Codes (Updated on May 7th): [Download]
R Shiny:
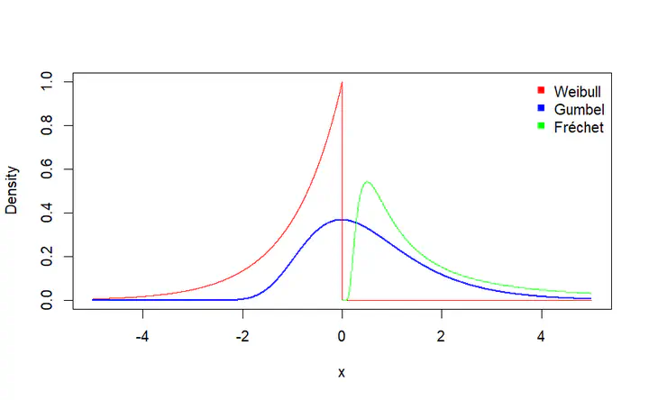
(1)Visualization of Fisher-Tippet-Gnedenko Theorem [Download], or run the following code in R:
library(shiny)
runUrl("https://yuanzhuang.xyz/uploads/EVT/FTG.zip")

(2)Sample Maxima Approximation using EVT [Download], or run the following code in R:
library(shiny)
runUrl("https://yuanzhuang.xyz/uploads/EVT/FTGApproximation.zip")

(3)GPD Visulization [Download], or run the following code in R:
library(shiny)
runUrl("https://yuanzhuang.xyz/uploads/EVT/GPD.zip")
